官方资讯
中商情报网讯:虚拟电厂通过先进的信息通信技术和软件系统,实现了对包括分布式能源(如风光电)、储能系统、可控负荷和电动汽车等多种分布式能源资源(DER)的聚合和协调优化。在风光电的占比日益提高,储能、充电设施日益增多的大趋势下,市场需求也随之大增。 中商产业研究院发布的《2024-2028年中国虚拟电厂行业分析及发展前景预测报告》显示,2022年中国虚拟电厂项目累计装机容量约为3.7GW,占全
中商情报网讯:虚拟电厂通过先进的信息通信技术和软件系统,实现了对包括分布式能源(如风光电)、储能系统、可控负荷和电动汽车等多种分布式能源资源(DER)的聚合和协调优化。在风光电的占比日益提高,储能、充电设施日益增多的大趋势下,市场需求也随之大增。
中商产业研究院发布的《2024-2028年中国虚拟电厂行业分析及发展前景预测报告》显示,2022年中国虚拟电厂项目累计装机容量约为3.7GW,占全球虚拟电厂装机总量的17.5%。中国在虚拟电厂领域已经取得了显著的进展,并且在全球市场中占据了一定的份额。中商产业研究院分析师预测,2025年中国虚拟电厂累计装机容量将达39GW。

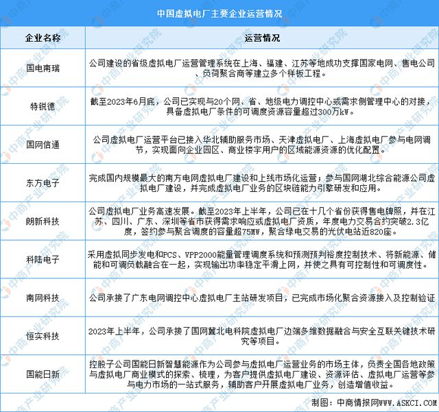
虚拟电厂主要企业包括国电南瑞、国网信通、东方电子、远光软件、朗新科技,这些企业为电网公司虚拟电厂搭建软件平台,实现数据的采集、分析、处理、可视化等,以实现电力调度的最优化。具体如图所示:

更多资料请参考中商产业研究院发布的《中国虚拟电厂行业市场前景及投资机会研究报告》,同时中商产业研究院还提供产业大数据、产业情报、行业研究报告、行业白皮书、行业地位证明、可行性研究报告、产业规划、产业链招商图谱、产业招商指引、产业链招商考察&推介会、“十五五”规划等咨询服务。天博